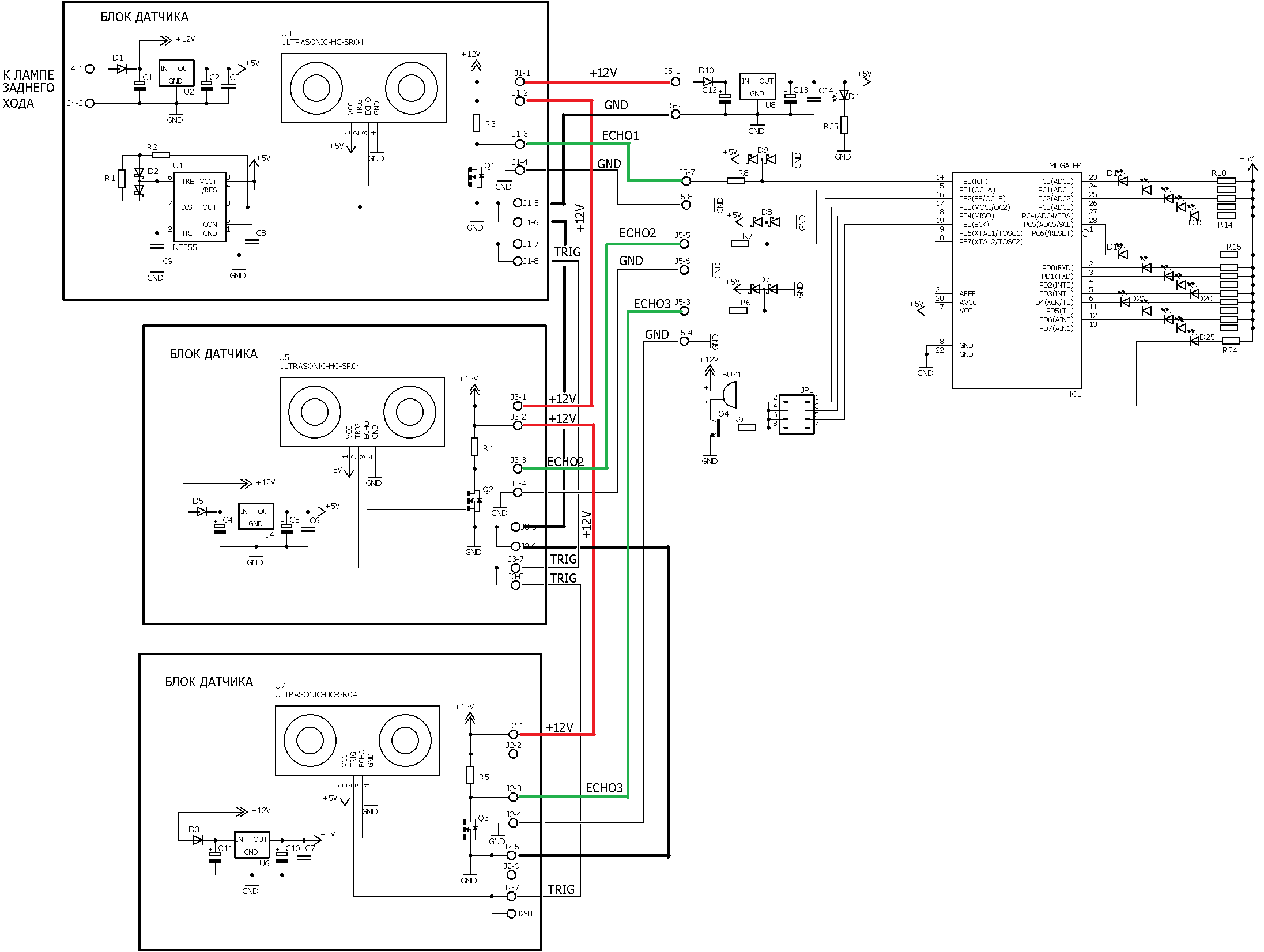
Предназначен для безопасной парковки автомобиля. Особенность устройства заключается в том, что для каждого датчика имеется свой индикатор дистанции. При опасном уменьшении расстояния до препятствия срабатывает зуммер. В качестве датчиков расстояния применяются ультразвуковые сонары SRF05.

Принцип днействия этих сонаров заключается в том, что генератор U1 типа NE555 генерирует короткие импульсы TRIG на все 3 сонара, которые периодически запускают передатчики сенсоров. Передающие мембраны начинают генерировать сигнал с частотой около 40кГц. Эти сигналы отражаются от препятствия и поступают на приемные мембраны. Приняв этот сигнал, сенсоры выдают импульсы ECHO. Длительность импульса ECHO пропорциональна расстоянию до препятствия. На рис. ниже желтым цветом показаны импульсы TRIG, синим цветом - импуьсы ECHO первого сонара, красным - второго и зеленым - третьего сонара.

Эти импульсы поступают на входы РВ0, РВ1, РВ2 микроконтроллера Atmega8. Микроконтроллер измеряет длительность каждого импульса ECHO и выдает информацию на светодиодные индикаторы D11...D25. Расстояние до препятствия  первого сенсора индицируется светодиодами D11 - D15, второго сенсора - светодиодами D16 - D210, третьего - D21 - D25. Порог срабатывания зуммера от 2м до 20см устанавливается джампером JP1. Микропроцессор работает с внутренней тактовой частотой 8мГц. Блоки датчиков устанавливаются на заднем бампере автомобиля, как показано ниже.

Блок идикации устанавливается в салоне автомобиля. Питание устройства подключается к  лампе включения заднего хода. При включении заднего хода на блоке индикации включаетя светодиод D4.

 

Перечень элементов, прошивка и ассемблер, проект в PROTEUS, чертежи печатных плат в EagleCAD и герберфайлы для заказа плат в архиве


Написать коментарий