Устройство блокирует замок двери или включает сигнализацию при превышении предварительно установленного количества посетителей в небольшом помещении.

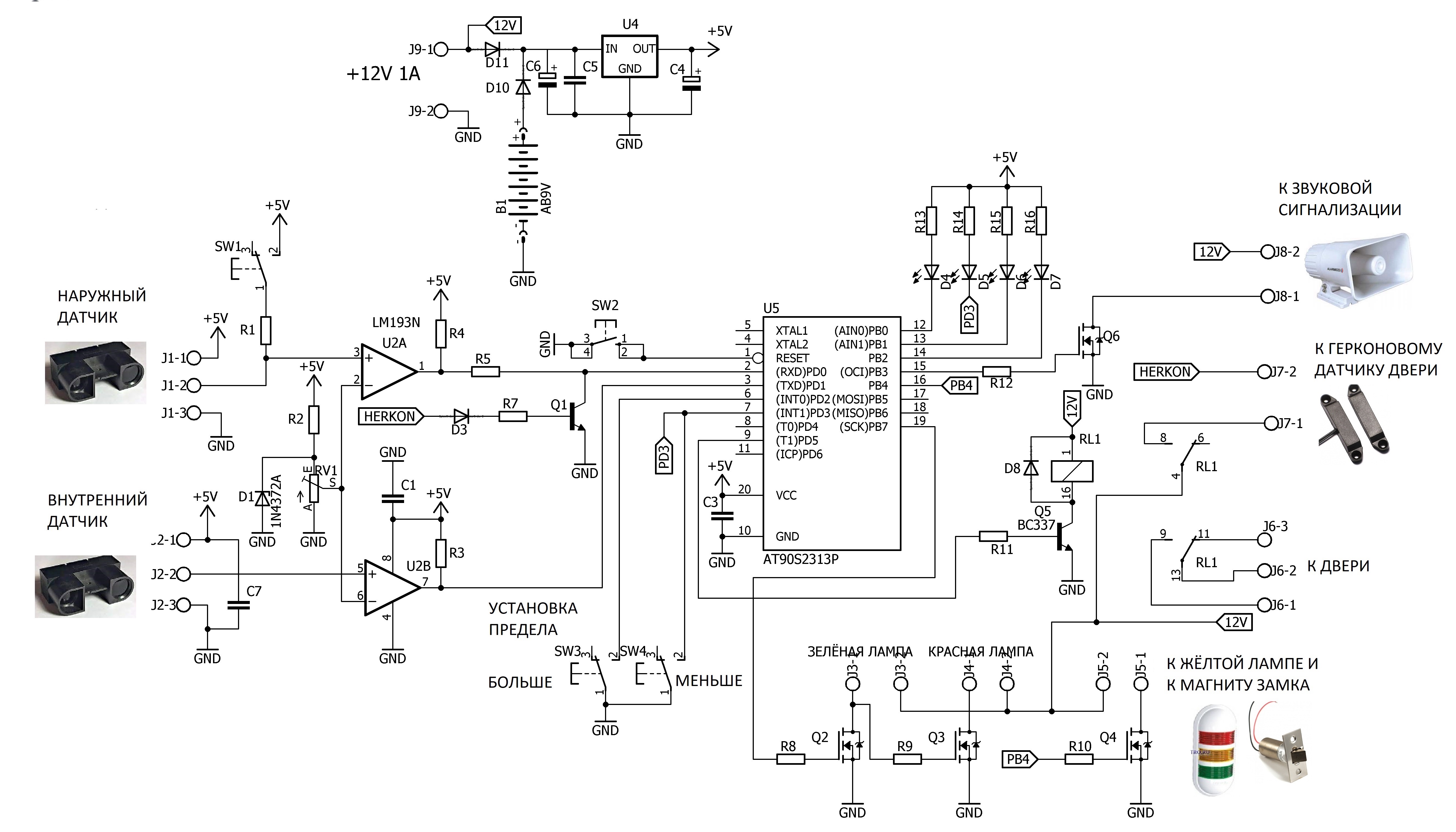
В качестве датчиков движения применяются инфракрасные датчики расстояния GP2Y0A700K0F фирмы SHARP. Датчик состоит из инфракрасного передающего диода и приемника, который принимает отражённый от препятсвия сигнал. Выходное напряжение обратно пропорционально расстоянию до препятствия. Один датчик размещен снаружи двери и служит для подсчета входящих посетителей, другой - за дверью и подсчитывает количество выходящих посетителей. Датчики на несколько секунд блокируют друг друга, т.е. когда посетитель входит в помещение  через наружный датчик он затем проходит через внутренний датчик, который заблокирован во избежании ложного срабатывания.

Выходные сигналы датчиков поступают на сдвоенный компаратор U2. При превышении выходного сигнала датчика порогового значения, установленного подстроечным резистором RV1 на выходе компараторов устанавливается лог.1. Таким образом импульсы считанные с наружного датчика поступают на вход PD0 микропроцессора ATTINY2313, считанные с внутреннего датчика -  на вход PD1 микропроцессора.

Для установки максимально допустимого значения количества посетителей необходимо нажать кнопку SW3 и удерживая ее считать количество миганий светодиода D4, затем отпустить и кратковременно нажать SW1, после чего устройство переходит в режим доступа. При этом включается зеленая сигнальная лампа и  с приближением каждого посетителя автоматически открывается на несколько секунд электромагнитный дверной замок и желтая сигнальная лампа, подтверждающая открытие замка. При достижения количества посетителей максимально установленного значения, включается красная лампа, срабатывает реле закрытия двери, замок закрывается и если замкнут герконовый датчик двери, блокируется работа наружного датчика. Если дверь не закрыта или ее вовсе нет, система пропускает еще 4-х посетителей и включается звуковая сигнализация. Она будет работать до тех пор, пока эти посетители не выйдут, после чего включается зеленая сигнальная лампа и система устанавливается в режим доступа. Подробнее на видео.

Устройство питается от источника 12В 1А. Кроме того имеется резервное  питание из 6-ти батареек ААА. Микропроцессор работает с внутренним RC генератором 8мГц.

Прошивка, перечень элементов, проект в PROTEUS, чертеж печатной платы и схема в EagleCAD, а также гербер файлы для заказа платы в архиве


Написать коментарий