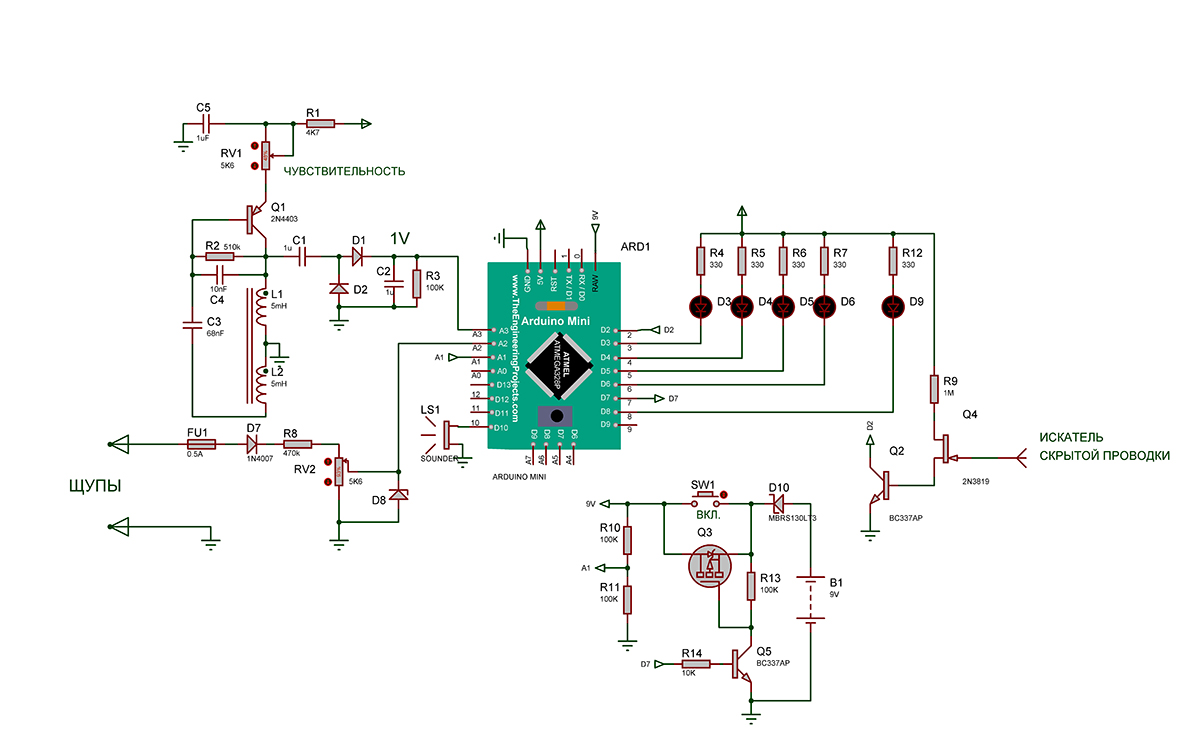
Довольно часто при проведении электромонтажных работ перед сверлением отверствий в стене необходимо проверить наличие металлических предметов в стене. Чтобы не приобретать дополнительно прибор для поиска металлов в стене (пинпоинтер), предлагаю пробник позволяющий определять металлические предметы в стене, скрытую проводку и измерять переменное напряжение сети от 140 до 400В. Схема устройства приведена ниже
Схема для определения металлических предметов в стене используется от пинпоинтера ГНОМ-М. Она состоит из генератора типа индуктивная трехточка на транзисторе Q1. Генератор генерирует сигнал с частотой 20кГц и напряжением 1В на аналоговом входе А3 Ардуино Мини. Это напряжение а также чувствительность устанавливается переменным резистором RV1. Принцип работы пинпоинтера основан на измерение добротности колебательного LC контура. Приближение металлических предметов к контуру L1, L2,C3,C4 приводит к уменьшении добротности и в следствии уменьшение амплитуды сигнала на входе А3. Измерение, обработка, формирование сигнала на излучатель LS1 производятся в Ардуино Мини. По мере приближения к металлу или в зависимости от размеров металла в стене поочередно загораются светодиоды D3-D6 и работает бузер. Подробнее на видео
Для измерения напряжения сети необходимо подключить щупы. Переменное напряжение выпрямляется диодом D7 и через делитель напряжения R8,RV2 поступает на аналоговый вход А2. При напряжении сети 140В включается светодиод D6, при напряжении 220В - светодиод D5, при 300В - светодиод D4, при 380В - все четыре светодиода D3 - D6. Подробнее на видео.
Для определения скрытой проводки антенну, состоящую из куска провода длиной около 10см и подключенной к затвору транзистора Q4 необходимо поднести к стене. При наличии скрытой проводки с переменным напряжением частотой от 40 до 60Гц включаются одновременно все светодиоды D3 - D6 и работает бузер. Ардуино осуществляет цифровую фильтрацию этих частот. Подробнее на видео.
Катушки для определения металла L1,L2 намотаны на ферритовом стержне (такие применяются в транзисторных приемниках) длинной 4-5 см и диаметром 10мм. Катушки мотаются одна поверх другой и содержат по 200 витков изолированного медного провода ~0.2 мм. Необходимо соблюдать полярность подключения, поэтому в случае отсутствия генерации (частота 15-20 кгц) необходимо поменять концы любой из обмоток. Допускаются изменения параметров катушки -провод, длинна и диаметр стержня.
Питание 9В от 6-ти аккумуляторов ААА. Питание включается кнопкой SW1, при этом включается светодиод D9. Выключается автоматически через 5мин. после прекращения работы.
Скетч для Ардуино Мини выполнен в среде FLPROG
Перечень элементов, чертеж печатной платы в EagleCAD, гербер файлы для заказа, проекты в FLPROG и в PROTEUS, скетч для Ардуино и прошивка в архиве