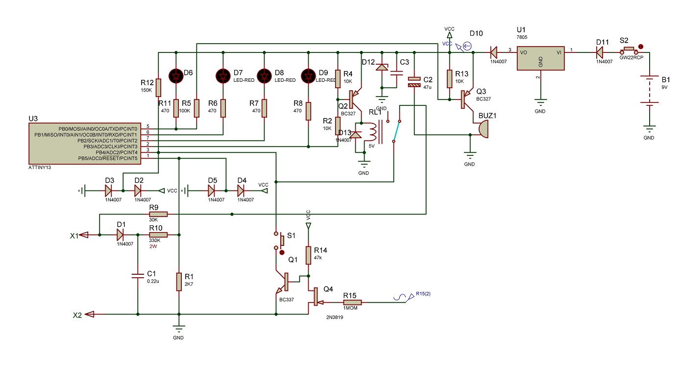
Схема реализована на простом и дешевом микроконтроллере ATTINY13. Пробник позволяет проверять переменное напряжение частотой 50Гц от 12 до 400В, прозванивать цепи и определять скрытую проводку. Переменное напряжение на Х1 и Х2 выпрямляется диодом D1, сглаживается конденсатором С1, делится резисторами R1, R10 и поступает на вход АЦП микроконтроллера ADC0. При этом срабатывает реле RL1 и отключается цепь прозвонки. Пороги включения светодиодов установлены программно:
12V - D9
36V - D8,D9
220V - D7,D8,D9
380V - D6,D7,D8,D9
При подключении 380В включается бузер BUZ1.
В режиме прозвонки через резистор R9 и нормально замкнутые контакты реле вход АЦП контроллера ADC2 подключается к Х2. При замыкании Х2 включается светодиод D6 и бузер BUZ1.
Для определения скрытой проводки необходимо удерживая кнопку S1 поднести пробник к стене. При наличии проводки включается светодиод D6 и бузер BUZ1. Прошивка разработана в среде HORIZONT CONFIGURATOR
Меняя константы, как показано на рис. можно изменить пороги включения светодиодов.
Чертежи печатной платы, схема в EagleCAD, прошивка, проект в HORIZONT CONFIGURATOR, перечень элементов в архиве