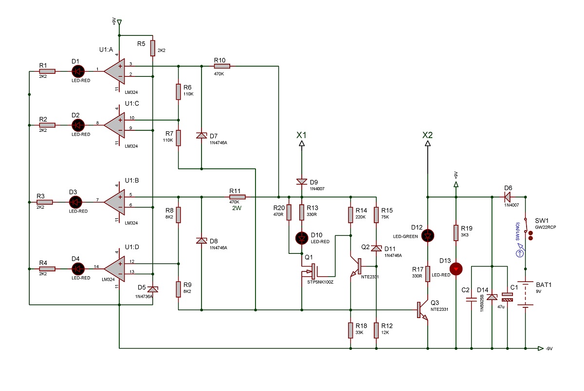
Данный пробник позволяет проверять наличие короткого замыкания и наличие сопротивления в цепи. С помощью него можно проверять катушки магнитных пускателей и реле на обрыв, прозванивать концы дросселей, двигателей, разбираться с выводами многообмоточных трансформаторов, проверять выпрямительные диоды и многое другое. Пробник не имеет переключателя режима работы. Он снабжен двумя светодиодами красного и желтого свечения. Питается пробник от батареи напряжением 9 в, потребляемый ток при замкнутых щупах составляет не более 110 мА, при разомкнутых не потребляет энергии. Работоспособность устройства сохраняется при снижении напряжения питания до 7 в. При разряженной батарее ниже 4 в пробник работает как указатель сетевого напряжения.
Рассмотрим схему. Индикация переменного напряжения выполнена на счетверенном операционном усилителе U1. Усилители вкючены по схеме компаратора. При превышении напряжения на неинвертирующих входах усилителей пороговых, заданных резисторами R6 - R11 и стабилитронами D7,D8 на выходе каждого усилителя появляется положительное напряжение 8В и включается соответствующий светодиод. Пороги срабатывания:
12V - D1
36V - D1,D2
220V - D1,D2,D3
380V - D1,D2,D3,D4
При прозвонке сопротивления цепи от нуля до 300 ом загораются красный и зеленый светодиоды D10,D12, при сопротивлении цепи от 300 Ом до 50 кОм
горит только зеленый светодиод D12. При подаче на щупы сетевого напряжения 220-380В светодиоды D10,D12 слегка мерцают.
Схему, перечень и рисунки печатной платы скачать в архиве