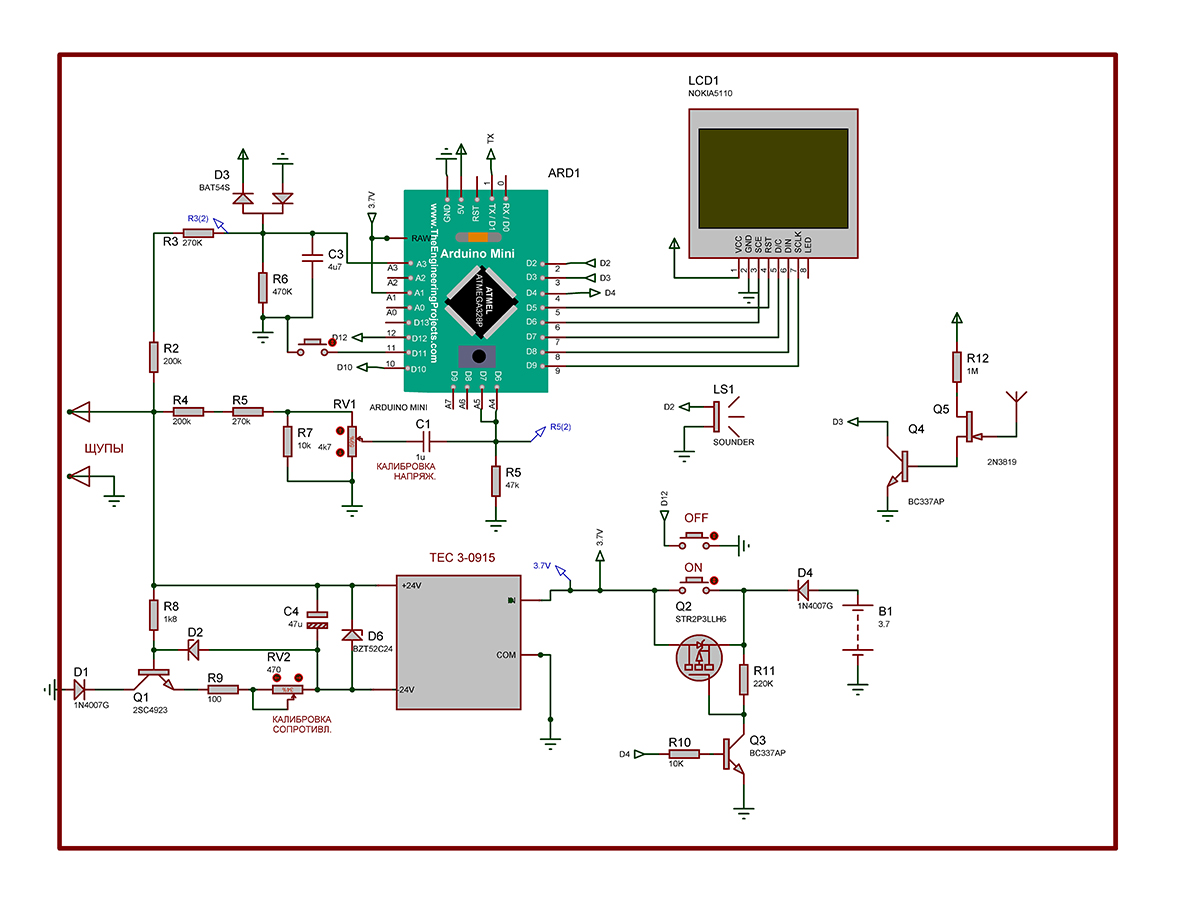
Пробник позволяет без всяких переключений измерять переменное напряжение от 36 до 400В, сопротивление цепи до 900 Ом,  осуществлять прозвонку цепи и поиск скрытой проводки. Кроме того, измеряемые значения напряжения и сопротивления можно записать в память Ардуино Мини.

Переменное напряжение с щупа через цепи R4, R5, R7, C1 поступает на аналоговые входы А4, А5 Ардуино Мини. Калибровка напряжения осуществляется  подстроечным резистором RV1.

Для измерения сопротивления применяется источник постоянного тока на высоковольтном NPN транзисторе 2SC4923. При этом Ардуино измеряет постоянное напряжение на аналоговом входе А3. Величина этого напряжения зависит от величины измеряемого сопротивления. При сопротивлении ниже 10 Ом срабатывает пьезо бузер LS1.

Для записи измеряемого значения напряжения или сопротивления необходимо нажать кнопку SW1.

При наличии скрытой проводки напряжение 50Гц поступает на антенну. Далее оно усиливается транзисторами Q5,Q4 и поступает на вход D3 Ардуино Мини, которая осуществляет цифровую фильтрацию в диапазоне от 35 до 65Гц. При обнаружении скрытой проводки срабатывает бузер и на дисплее появляются круги. Подробнее на видео.

Для питания пробника применен цилиндрический Li-Ion аккумулятор 3,7V CRAA. Питание включается кнопкой ON, выключается кнопкой OFF. Скетч для Ардуино Мини выполнен в среде FLPROG 7.3.8.

 

Чертежи печатной платы и гербер файлы для заказа платы, проект в FLPROG, скетч для Ардуино, перечень элементов, проект в Протеусе в архиве.


Написать коментарий