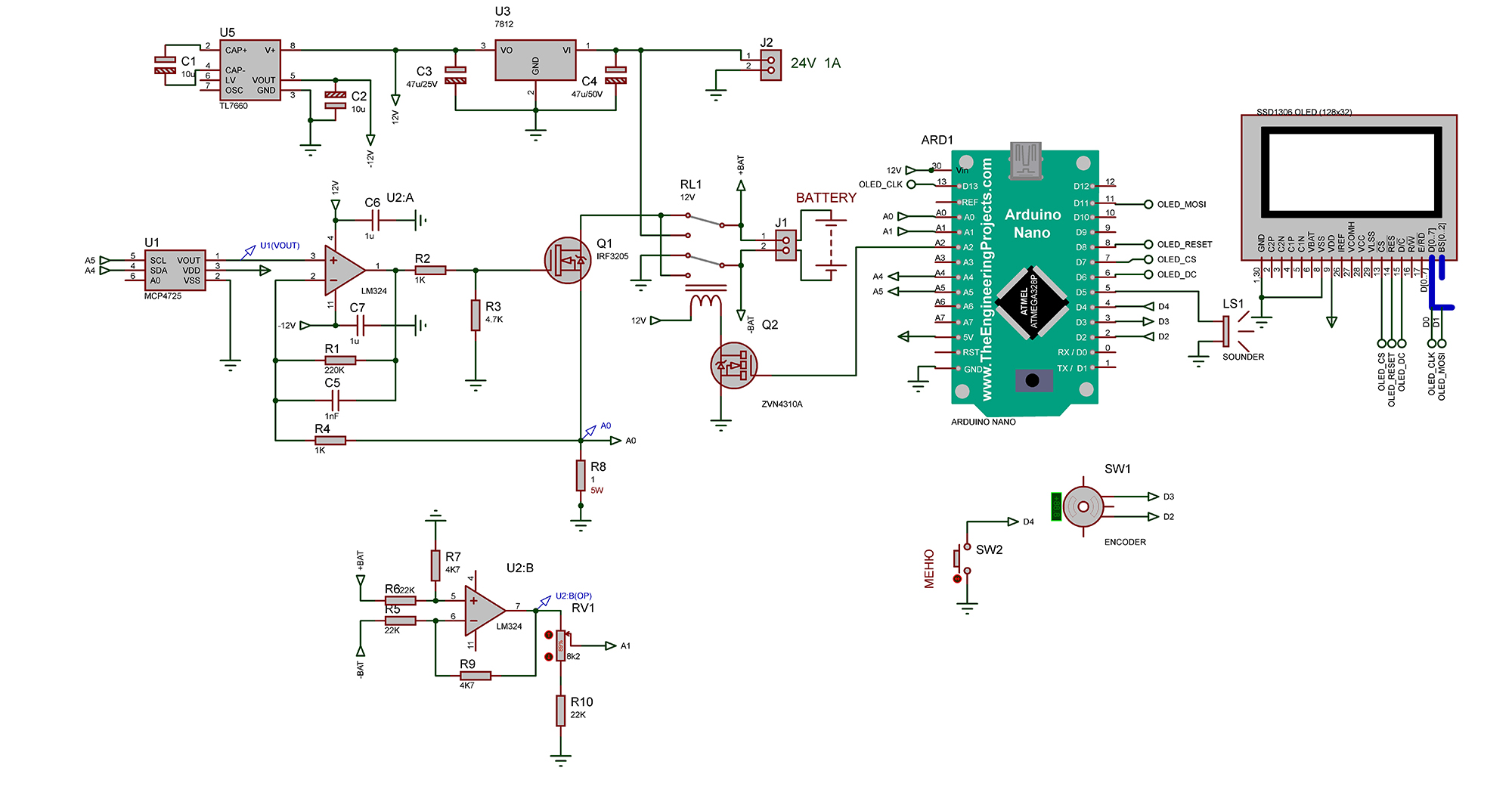
Фальсификация аккумуляторов — особенно литий-ионных (Li-ion) и никель-металлогидридных (NiMH) аккумуляторов — печальный факт. Многие компании рекламируют аккумуляторы или PowerBank, указывая огромные значения емкости, которые значительно превышают фактические параметры этих компонентов. Благодаря данному устройству можно легко измерить реальную емкость аккумуляторов и выбрать те, которые имеют соответствующие параметры а также зарядить их. Устройство позволяет измерять емкость и заряжать аккумуляторы напряжением от 3,7В до 24В емкостью до 2000мА/ч. Схема приведена ниже

Устройство выполнено на Ардуино Нано. Установка значений и управление производится энкодером с кнопкой. Индикация на OLED SST1306 0.91". Принцип измерения емкости основан на разряде аккумулятора установленным постоянным током до предварительно установленного и занесенного в память Ардуино напряжения. После падения напряжения до этого значения срабатывает бузер и нагрузка отключается. Управление мощным транзистором а следовательно током разряда осуществляется с помощью ЦАП U1, подключенного к Ардуино через I2C. C выхода ЦАП напряжение поступает на вход нагрузки, выполненной на операционном усилителе U2 и мощном транзисторе Q1.

При включении питания включается режим измерения емкости. Перед  измерением, первым длинным нажатием кнопки энкодера включить режим установки минимального напряжения. Затем поворачивая энкодер установить минимальное напряжение проверяемого аккумулятора и коротким нажатием кнопки энкодера сохранить его в памяти Ардуино. Следующим длинным нажатием кнопки установить максимальное время. После этого несколькими длинными нажатиями установить опять режим измерения емкости, поворачивая энкодер установить нужный ток разряда и кратковременным нажатием кнопки энкодера начать измерение ёмкости, запустив таймер. Текущее значение ёмкости включается на индикаторе каждые 15мин. Подробнее на видео.

После окончания измерения ёмкости можно зарядить аккумулятор. Для этого после подачи питания установить поворотом энкодера ток заряда. Затем 3-мя длинными нажатиями кнопки установить режим установки максимального напряжения и поворотом энкодера установить значение. Коротким нажатием кнопки сохранить это значение в памяти Ардуино. Затем 4-м длинным нажатием кнопки установить режим заряда. В этом режиме реле RL1 переключает контакты в верхнее по схеме положение и аккумулятор подключается к внешнему источнику 24В   и коротким нажатием начать заряд аккумумулятора, запустив таймер. После окончания зарядки источник тока отключается и включается зуммер. Подробнее на видео.

 

Перечень элементов, чертежи печатных плат в EagleCAD с герберфайлами для заказа платы,проект в PROTEUS с прошивками hex и скетчем для Ардуино, проект в FLprog в архиве


Написать коментарий