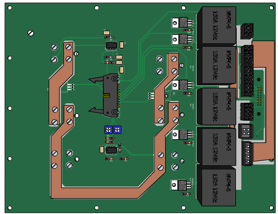
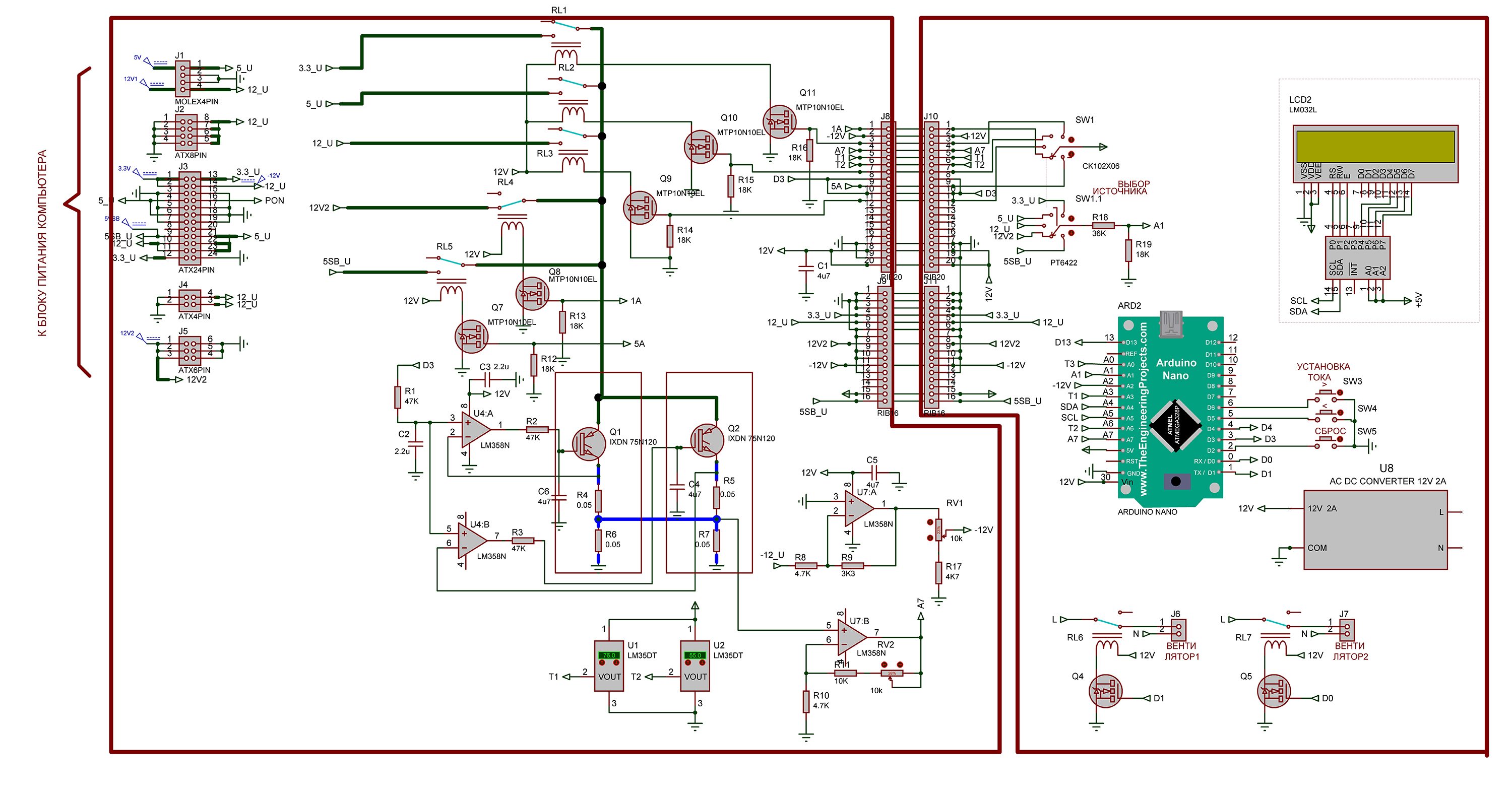
Устройства состоят из эквивалентов нагрузки мощностью до 1200Вт и плат управления. Позволяют последовательно тестировать под нагрузкой источники 3.3В 5В 12В1 12В2 -12В и дежурное 5В.Состоят из силовой платы и платы управления. Платы соединяются плоскими кабелями, подключенными через разъемы J8,J9,J10,J11. Испытуемый блок питания компьютера подключается к разъемам J1...J5. Ниже приведена схема с 2-х строчным 16-ти символьным LCD дисплеем.
Электронная нагрузка состоит из 2-х IGBT модулей Q1 и Q2, включенных параллельно и работающих в линейном режиме. Эти модули, мощностью по 600Вт каждый управляются операционными усилителями U4A и U4B. На входы усилителей с выхода D3 Ардуино Нано поступает ШИМ сигнал. С помощью RC цепей R1C2, R2C6, и R3C4 этот сигнал преобразуется в аналоговое напряжение. Чем больше ширина импульса, тем выше это напряжение и ток в нагрузке. Напряжение на параллельно включенных резисторах R6,R7 прямо пропорционально току в нагрузке. Оно усиливается операционным усилителем U7B и поступает на аналоговый вход А7 Ардуино. Нагрузка поочередно подключается к источникам компьютерного блока через мощные 120А реле RL1...RL5. Эти реле управляются двухнаправленным 6-ти позиционным круговым переключателем SW1. 2-е направление этого переключателя применяется для последовательного переключения аналогового входа А1 для измерения напряжений компьютерного блока питания. Установка величины тока осуществляется кнопками SW3,SW4. IGBT модули Q1,Q2 измерительные резисторы R4...R7 в корпусах ТО-227 и температурные сенсоры U1,U2 в корпусах ТО-220 размещены на 2-х мощных радиаторах.

Температурные сенсоры применяются для измерения температур радиаторов. При температуре 45 град. включаются вентиляторы. При температуре выше 100 град. нагрузка отключается. Вентиляторы управляются с помощью реле RL6,RL7. Подробнее на видео.
Ниже приведена схема на Ардуино Мега с цветным TFT дисплеем ST7735.
Силовая плата аналогичная вышеуказанной. Плата управления выполена на Ардуино Мега. Выходные напряжения источника подключены к аналоговым входам А0,А1,А2,А3,А4,А5. Реле RL1 включается при лог.1 на выходе РА3, реле RL2 при лог.1 на РА4, реле RL3 при лог.1 на РА5, RL4 при лог.1 РА6 и RL5 при лог.1 РА7. Выбор источника осуществляется кнопками SW3,SW4. Установка величины тока - кнопками SW1,SW2. Управление реле вентиляторов осуществляетс с выходов РС7,РС8. Сигнал ШИМ подключается к входам операционных усилителей U4A,U4B с выхода РЕ4 Ардуино.
Оба устройства питаются от AC DC адаптера 12В 2А. Cкетчи для Ардуино Нано и Ардуино Мега выполнены в среде FLPROG
Перечни элементов, чертежи печатных плат в EagleCAD с герберфайлами для заказа, проект в Протеус с симуляцией в архиве