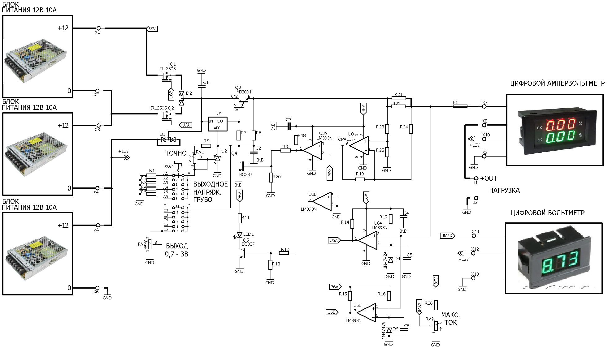
Обеспечивает выходное напряжение от 1 до 30В, ток нагрузки до 10А и регулируемый предел ограничения тока. Для индикации выходного напряжения и тока, а также уровня ограничения тока применяются готовые модули ампервольтметра и вольтметра с семисегментными индикаторами
Для минимизации тепловых потерь на транзисторе Q3 и микросхеме U1 применяются 3 последовательно включенных AC-DC конвертора 12В 10А типа LRS-150-12 , выходы которых переключаются в зависимости от выходного напряжения ключевыми транзисторами Q, Q2 и диодами D2, D3. Ключевыми транзисторами управляют компараторы U6A, U6B.Благодаря применению AC-DC конверторов можно снизить вес и себестоимость блока, т.к. отпадает необходимость в трансформаторах, выпрямительных мостах и сглаживающих электролитлческих конденсаторах.
Когда выходное напряжение ниже 9В, на выходах компараторов U6A, U6B 0В, полевые транзисторы Q1, Q2 заперты, лиод D3 открыт и на входе блока питания напряжение 12В. Когда выходное напряжение выше 12В , на выходе компаратора U6A напряжение 36В, транзистор Q2 открывается,нижний по схеме диод D2 открывается, диод D3 запираетя и на вхоле блока 24В. Когда выхолное напряжение выше 20В на выходе компаратора U6B включается 36В, открывается верхний по схеме диод D2 , нижний диод D2 и диод D3 запираются и га вхоле блока питания 36В.
В качестве опорного напряжения применяется регулируемый стабилитрон TL431. Напряжение на нем, а соответственно и выходное напряжение блока питания устанакливается грубо круговым переключатем SW1 и точно переменным резистором RV1.
Падение напряжения на резисторах R21, R22 прямо пропорциональное току в нагрузке, усиливается операционным усилителем U8. Численное значение напряжения на выходе этого усилителя соответствует значению тока в нагрузке. Это напряжение поступает на положительный вход компаратора U3, где сравнивается с напряжением установленным переменным резистором RV3. Это напряжение определяет значение максимального тока ограничения. Когда напряжение на положительном входе компаратора становится вышея на отрицательном вхоле, на выхоле компаратора появляется напряжение 36В, транзисторы Q4,Q5 открываются, микросхема U1 переходит в режим ограничения тока. Одновременно включается светодиод LED1. При устранении перегрузки светодиод выключается и блок питания переходит в штатный режим.
Для индикации выходного тока и напряжения применяется готовый модуль цифрового ампервольтметра с семисегментным индикатором, Для индикации установленного уровня ограниченгия тока применяется аналогичный вольтметр.
Проект в PROTEUS, схема и чертежи печатной платы в EagleCAD, гербер файлы для заказа платы, перечень элементов в архиве.