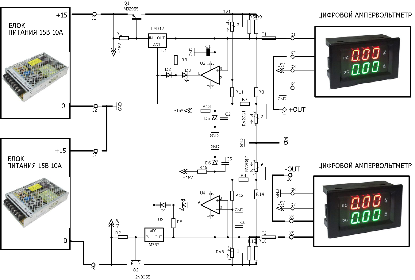
Блок питания обеспечивает 2-х полярное напряжение ±1,25.....±13В и ток до 10А с регулируемым порогом ограничения тока или однополярное напряжение от 2,5 до 26В.
В источнике положительного напряжения применяется микросхема U1 LM317 с транзистором Q1 MJ2955. Падение напряжения на резисторах R5,R9 пропорционально току в нагрузке. Это напряжение поступает на вход операционного усилителя U2. Порог тока регулируетя триммером RV1. При превышении этого порога схема переходит в режим ограничения тока при увеличении нагрузки. При этом при понижении сопротивления нагрузки ток остается на установленном уровне а напряжение падает.
В источнике отрицательного напряжения применяется микросхема U3 LM337 с транзистором Q2 2N3055. Падение напряжения на резисторах R10,R15 пропорционально току в нагрузке. Это напряжение поступает на вход операционного усилителя U4. Порог тока регулируетя триммером RV3. При превышении этого порога схема переходит в режим ограничения тока при увеличении нагрузки. При этом при понижении сопротивления нагрузки ток остается на установленном уровне а напряжение падает. Подробнее на видео.
Уровень выходного напряжения устанавливается сдвоенным переменным резистором RV2. Вместо трансформатора с выпрямителем лучше применить последовательно включенные AC-DC конверторы 15В 10А, например SRS-150-15
Для индикации выходных токов и напряжений можно применить модули ампервольтметров с семисегментными индикаторами.
Перечень элементов, схема и печатная плата в EagleCAD, проект в PROTEUS в архиве.