Высокоэффективный двухполярный лабораторный блок питания
Источники питания с регулируемым выходным напряжением и ограничением выходного тока (лабораторные), доступные для повторения, можно разделить на две группы: линейные и импульсные с ШИМ-преобразованием. Если говорить о их недостатках, то первые имеют большие габариты из-за значительных фильтрующих емкостей и крупных теплоотводов, а вторые обладают наличием высокочастотной составляющей и высоким уровнем пульсаций на выходе, или же схемы их довольно сложны. Блок питания, о котором пойдёт речь в этой статье, представляет из себя гибрид ШИМ-преобразователя и линейного регулятора. Благодаря такому схемному решению получилось сократить до минимума тепловые потери на линейном регуляторе при широком диапазоне регулировки выходного напряжения. Упрощенная схема приведена ниже
Входное напряжение Uвх трансформируется ШИМ-преобразователем DA1 в промежуточное - Uпр, которое, в свою очередь, является входным для аналогового стабилизатора DA2. Обратная связь через дифференциальный операционный усилитель DA3 поддерживает необходимое минимальное для DA2 падение напряжения (для LM317 – 2,5 В) благодаря чему тепловые потери на DA2 сокращены до минимума.
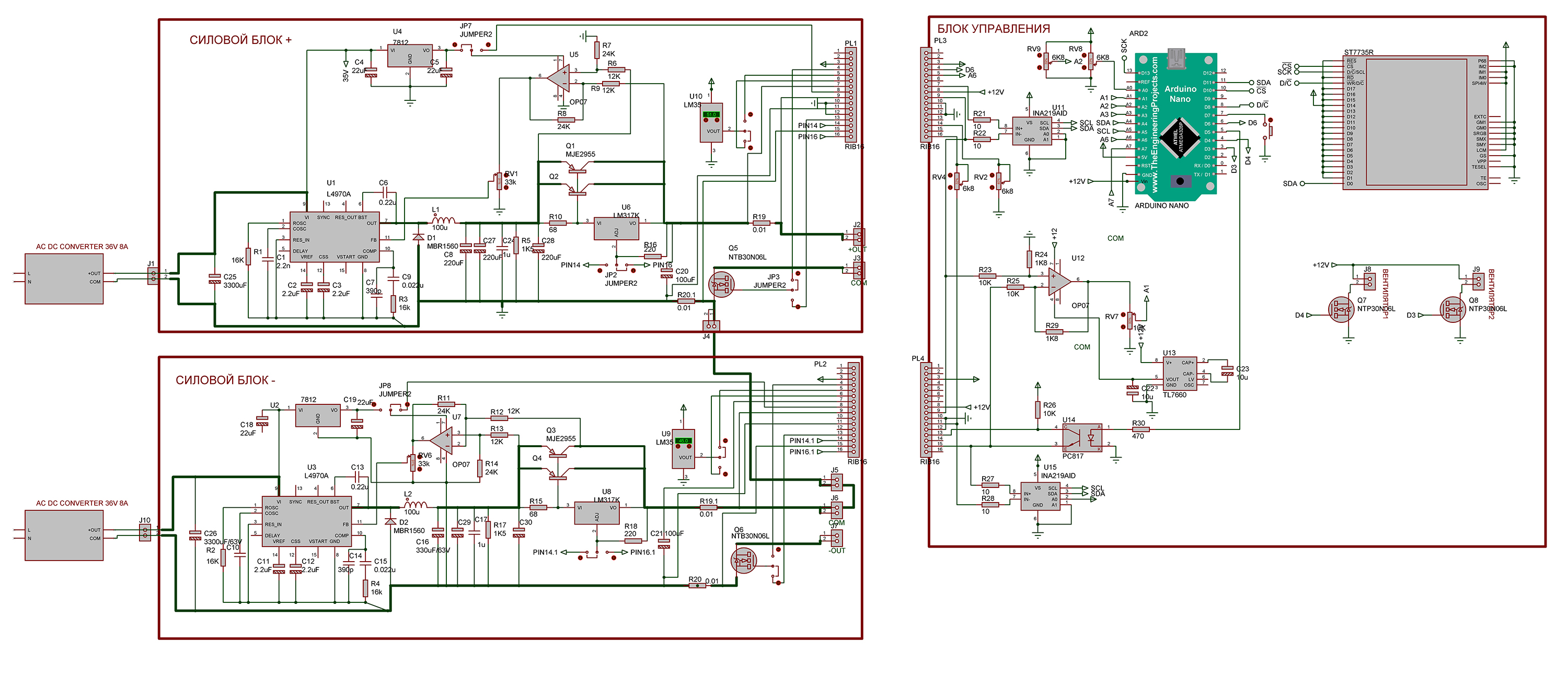
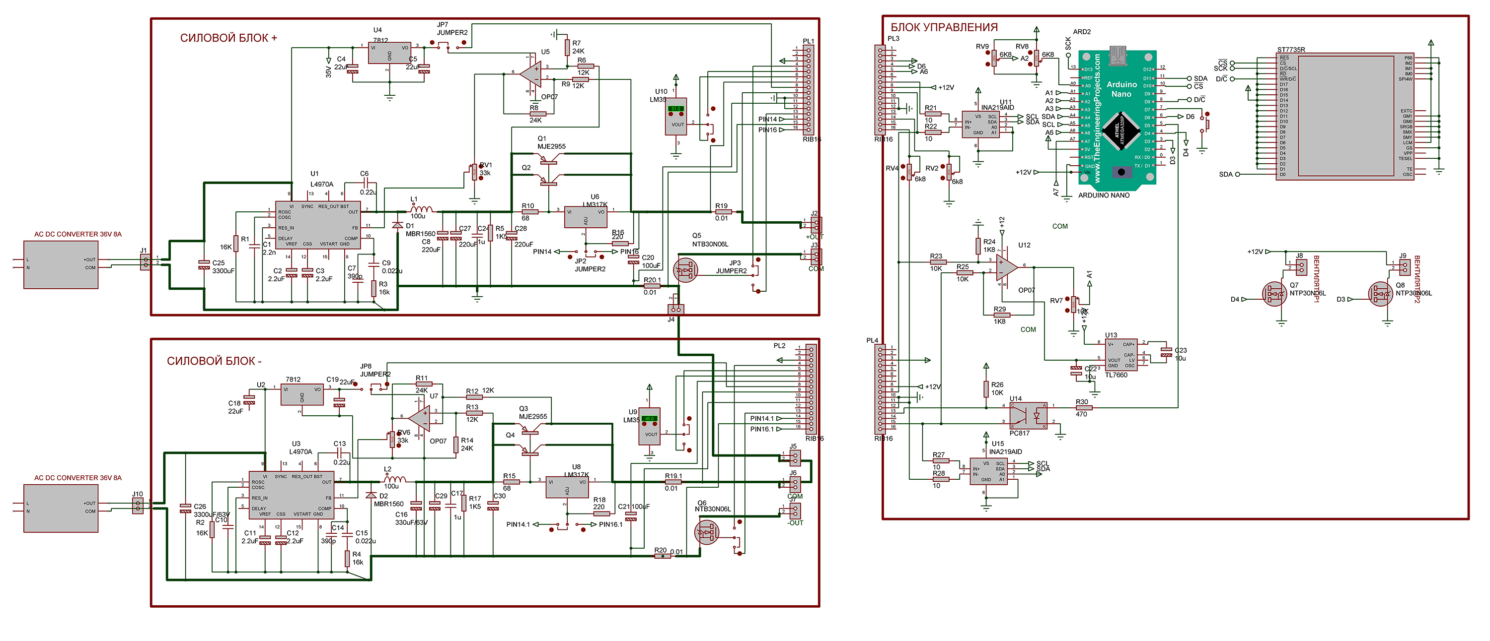
На этом принципе основана схема двухполярного лабораторного блока питания
Устройство состоит из двух идиентичных силовых блоков для положительного и отрицательного напряжений и блока управления. Выход миккросхемы U8 подключен к общему контакту модуля положительного напряжения. В качестве ШИМ регулятора применен 10-ти амперный регулятор L4970. Его выход подключен к входу линейного регулятора, выполненного на микросхеме LM317 и мощных транзисторах MJE2955. Между выходом и входом линейного регулятора подключен дифференциальный операционный усилитель ОР07, который управляет ШИМ регулятором так, чтобы обеспечить падение напряжения на линейном регуляторе около 2,5В. Это значение устанавливается триммерами RV1,RV6. Таким образом, линейный регулятор во всем диапазоне выходных напряжений при максимальном токе будет рассеивать около 20вт. Микросхемы L4970, диоды Шоттки MBR1560, транзисторы MJE2955 и микросхемы LM317 установлены на радиаторах через изолирующие теплопроводящие прокладки. Режим применения силовых блоков для положительного и отрицательного источника устанавливается джамперами. Температурный сенсор LM35 обеспечивает включение вентиляторов при достижении температуры радиаторов +60°С.
Блок управления состоит из Ардуино Нано и цветного TFT дисплея ST7735. Он подключается к силовым блокам 2-мя 16-ти жильными плоскими кабелями. Напряжение и ток положительного источника измеряются микросхемой INA219, подключенного к Ардуино по I2C. Напряжение отрицательного источника измеряется дифференциальным усилителем U12, выход которого подключен к аналоговому входу А1 Ардуино. Переменные резисторы RV2,RV4 через провода плоского кабеля подключены к управляющим входам микросхем LM317 и осуществляют регулировку положительного и отрицательного напряжений. Переменными резисторами RV8,R9 устанавливается порог срабатывания защиты при превышении значения тока. Кнопка СБРОС подключенная к входу D7 осуществляет сброс блока питания после устранения перегрузки по току. Подробнее на видео.