Прибор выпонен на МК Attiny13, с использованием LCD индикатора, полная развязка высоковольтных и низковольтных цепей. Кроме измерениия потерь в диапазоне 1 - 0,5,отключения нагрузки при превышении установленного напряжения и тока он указывает "виновника" снижения коэффициента: индуктивность или емкость. Диапазон измеряемых токов 1 - 50А. 
Принцип измерения основан на измерении фазовым компаратором разницы фаз между током и напряжением, вычислении разницы в радианах и конвертация в коэффициент мощности.
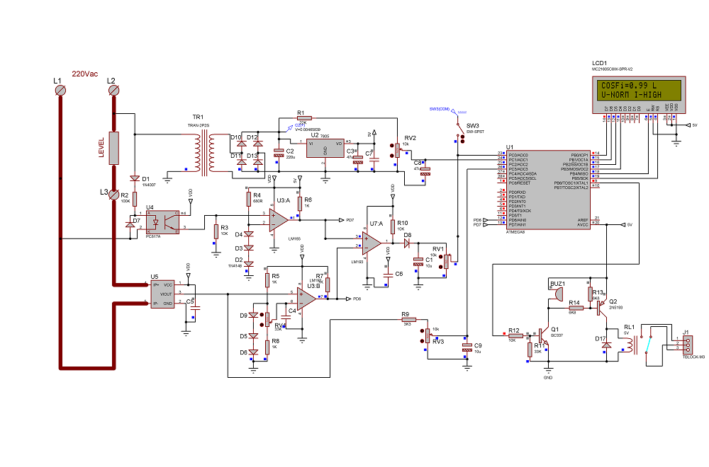
Импульс напряжения формируется оптроном U4 и компаратором U3А и поступает на неинвертирующий вход вход фазового дискриминатора U7. Импульс тока формируется с помощью трансформатора тока U5 и компаратора U3В и поступает на инвертирующий вход вход фазового дискриминатора U7. Напряжение на выходе фазового дискриминатора пропорциональное разности фаз между импульсами тока и напряжения поступает на вход АЦП PC0 микроконтроллера U1.Напряжение сети измеряется на выходе выпрямительного моста D10 - D13 и через гасящий резистор R1 поступает на вход АЦП РС1. Порог напряжения устанавливается потенциометром RV2. Напряжение, пропорциональное величине тока с выхода трансформатора тока через резистор R9 поступает на вход АЦП РС3.Порог напряжения устанавливается потенциометром RV3.
Прибор питается от источника питания на трансформаторе ТR1, мосте D10 - D13 и 5 вольтовом стабилизаторе U2.
Настроить измеритель косинуса можно следующим образом:
В нагрузу включить утюг. Он является активной нагрузкой. Потенциометрами RV1 и RV4 установить показания прибора 0,99. При уменьшении косинуса ниже 0,5, превышении тока или напряжения выше установленного срабатывает реле RL1 и BUZ1. Прошивка разработана в среде HORIZONT CONFIGURATOR.
Схемы, рисунки платы, прошивка в архиве