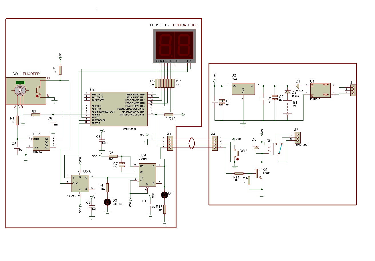
Для открытия этого замка нужно повернуть ручку энкодера на определенное количество шагов по часовой стрелке, потом на определенное количество шагов против часовой стрелки и еще раз повернуть по часовой стрелке, реле включится и будет во включенном состоянии пока не будет повернут энкодер по часовой или против часовой стрелки. Устройство собрано на микроконтроллере Attiny2313 фирмы Atmel, который тактируется от внутреннего генератора частотой 128кГц. Идея и прошивка из первоисточника. Однако она имеет ряд недоработок.
При вращении ручки энкодкера можно проскочить мимо нужного числа. В этом случае необходимо набирать комбинацию из 3-х чисел сначала. Поэтому пришлось уменьшить количество импульсов.применив счетчик U3. Подобрать подходящее число импульсов можно путем подключения различных выходов счетчика.
Если угадать первые два числа, то при случайном включении 3-го числа включается индикатор D3, что значительно понижает секретность. Т.к. прошивка не моя и копаться в ней я не умею, то пришлось применить энкодер с кнопкой и D-триггер U5. Когда включается нужное 3-е число, на выходе микропроцессора PD6 включается лог.1 . При нажатии на кнопку энкодера на выходе D-триггера появляется лог.1, включается индикатор D3, на несколько секунд запускается генератор одиночного импульса U6, включается реле RL1 и на несколько секунд подается\ напряжение на электромотор. Чтобы закрыть замок необходимо повернуть ручкку энкодера против часовой стрелки и нажать кнопку энкодера. Индикатор D3 при этом выключается.
При выключении питания запоминается состояние управляющего выхода микроконтроллера, если замок открыть и выключить питание, то при включении питания замок останется в открытом состоянии.
Программирование нового кода
Код состоит из трех частей по два разряда, .Чтобы запрограммировать код, который будет хранится в энергонезависимой памяти, нужно:
1. Повернуть ручку энкодера по часовой стрелке и выставить первую комбинацию кода, нажать на кнопку SW2, индикатор мигнет 1 раз;
2. Повернуть ручку энкодера против часовой стрелки и выставить вторую комбинацию кода, нажать на кнопку SW2, индикатор мигнет 2 раза;
3. Повернуть ручку энкодера по часовой стрелке и выставить третью комбинацию кода, нажать на кнопку SW2, индикатор мигнет 3 раза;
4. Устройство готово к работе с новым кодом.
Если непонятно, то смотрите видео.
Устройство выполнено в двух блоках: блок управления и индикации и блок питания с резервным аккумулятором и с реле электромотора
Прошивка, перечень элементов, чертежи плат в EagleCAD, схема в PROTEUS в архиве