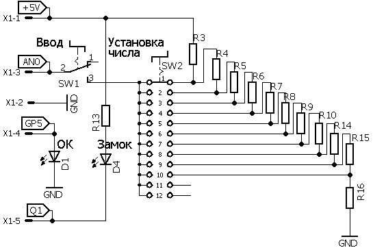
Набор числа производится с помощью 12-ти позиционного поворотного переключателя SW2. Применение поворотного переключателя обусловлено тем,что при применении кнопочной клавиатуры при частом наборе одних и техже кнопок они снашиваются, что упрощает определение кода злоумышленником.
Все контакты переключателя соединенны через цепь последовательно подключенных резисторов.
И каждому положению переключателя приходится свое сопротивление ( если в положении 1-1к, то в положении 2-2к и так далее). Все эти значения записываются при програмировании в микроконтроллер, после чего он реагирует только на них.
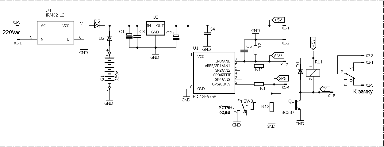
Програмируется код очень просто: нажимаем кнопку SW3 "Установка кода" и удерживаем пока не загорится светодиод D1, после чего вводим 4-х значный код с поворотного переключателя.После набора каждого числа нажимаем "Ввод". Все новый код запрограмирован ( кому не понятно,смотрите Видео работы внизу статьи)
Исполнительным устройством может служить маломощный электродвигатель ,который будет вращать редуктор. Его можно подключить к тому же источнику питания что и саму схему.
Если у вас будет мощное исполнительное устройство, то его следует подключать от дополнительного источника питания.
Блок переключателя
Блок микропрцессора
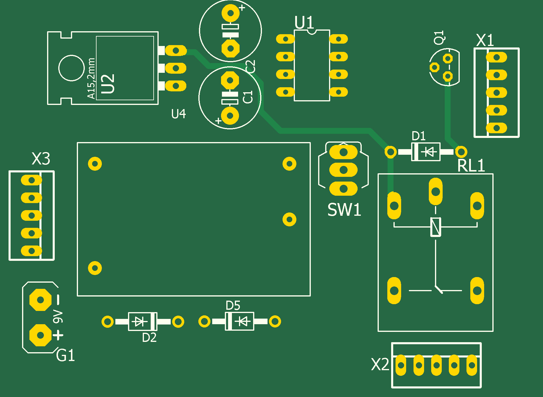
Замок выполнен в 2-х корпусах. В одном корпусе размещен поворотный переключатель для набора чисел, кнопка "Ввод" и светодиоды. В другом корпусе - все что недоступно попсторонним. Кроме того, замок оснащен резервным питанием 9В от шести батареек АА.
Прошивка, схема и чертеж платы в EagleCAD, перечень элементов в архиве.