Простая и широко распространенная схема регулятора мощности приведена на рис.1


п

                              Рис.1

Принцип работы подобной схемы широко описывается в интернете. При своей простоте схема имеет один существенный недостаток: потенциометр регулятора мощности не имеет гальванической развязки с электросетью, что может быть довольно опасно.

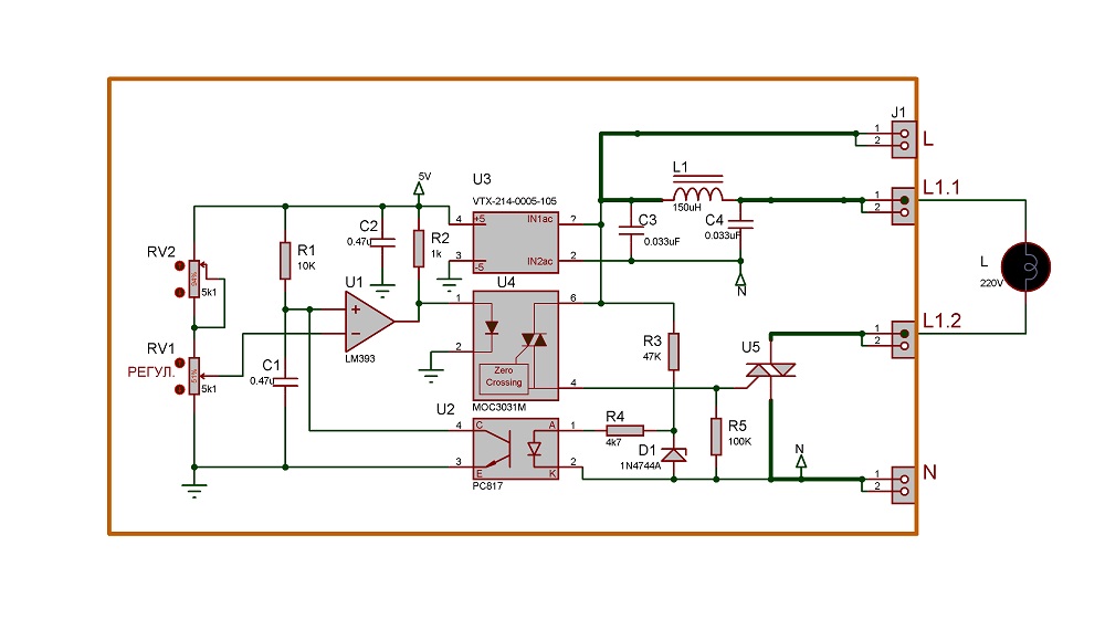
Предлагаю схему дрвольно простого регулятора мощности с гальванической развязкой. Схема приведена на рис.2


                         Рис.2



                      Рис. 3

С помощью оптрона U2, резистора R1 и конденсатора С1 формируется пилообразное напряжение (синий цвет на рис. 3), синхронизированное с синусоидальным напряжением сети и подается на положительный вход компаратора U1, где сравнивается с постоянным напряжением устанавливаемым потенциометром RV1 (желтая линия). В результате на выходе компаратора формируются импульсы ШИМ (красный цвет на рис.3), скважность которых определяетя положением потенциометра RV1. Эти импульсы управляют тиристором с гальванической развязкой и с конторлем нуля U4, который управляет мощным тиристором U5. Потенциометр RV2 устанавливается так,чтобы при верхнем по схеме положении потенциометра RV1 нагрузка была полностью выключена. Подробное описание на видео.

Перечень элементов и чертежи печатной платы в EagleCAD в архиве




Написать коментарий