Подсветка выполнена на Ардуино Нано и светодиодных лентах WS21812. В качестве датчиков для запуска подсветки применены ультразвуковые датчики HC-SR04. Количество ступенек не ограничено. Ниже приведена схема на 20 ступенек.

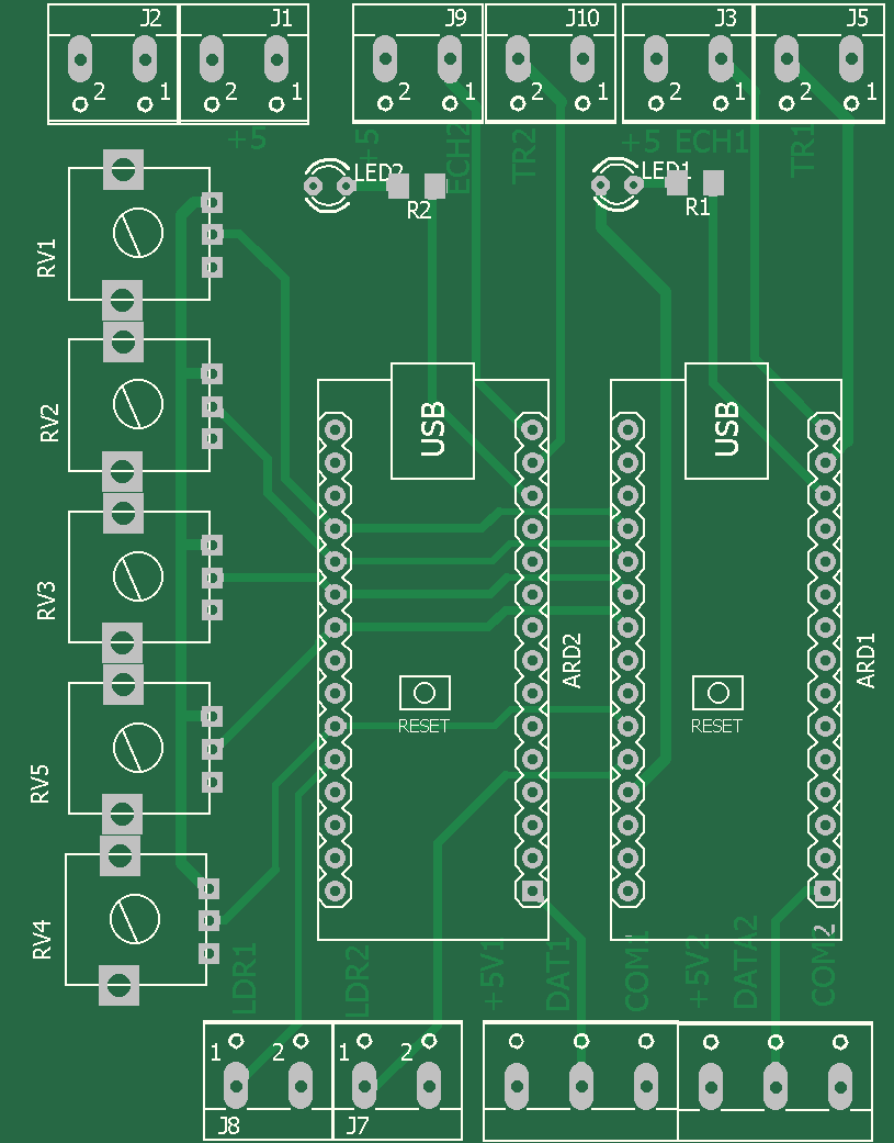
При подъёме вверх срабатывает датчик U1 и включается Адуино ARD1. Начинает включаться поочередная подсветка ступенек для подъёма вверх на светодиодных лентах LED1 - LED20.. Чувствительность датчиков HC-SR04 устанавливается переменным резистором RV4. Скорость переключения устанавливается переменным резистором RV5. Цветовые тона и яркость устанавливаются резисторами RV1, RV1,RV3. При подъёме вверх  включается светодиод D1. При спуске вниз срабатывает датчик U2, включается Адуино ARD2, загорается светодиод D2 и начинают переключаться светодиодные ленты LED21 - LED40. Яркость подсветки зависит от освещенности в помещении. Для этого применяется фоторезистор LDR1. Устройство питается от источника питания 5В 15А. Подробнее на видео.

Скетч для Ардуино выполнен в FLPROG 7.3.8

Перечень элементов, проект в FLPROG со скетчем для Ардуино, чертежи печатных плат в EagleCAD с герберфайлами для заказа, проект в Протеус с симуляцией в архиве


Написать коментарий