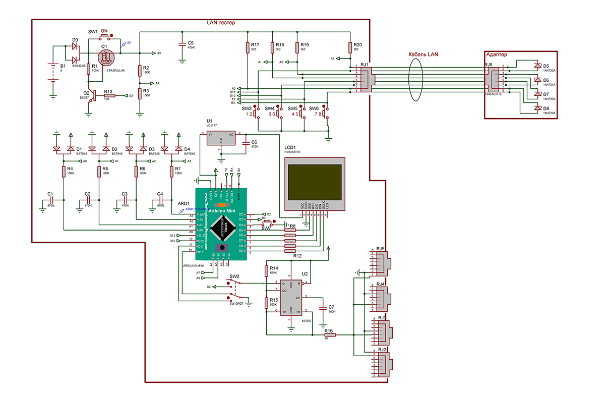
Устройство позволяет проверять состояние кабеля, а также очередность проводов в патч-кордах, сделанных из витой пары (RJ-45 UTP/FTP). Также может осуществляться: тестирование правильности соединения каждого провода в кабеле, проверка правильности обжима, наличия обрыва или короткого замыкания, также определять расстояние до обрыва кабеля. Устройство выполнено на Ардуино Мини. Информация выводится на индикатор NOKIA 5110. Схема приводена ниже
Устройство состоит из собственно LAN тестера и адаптера, подключенного к противоположному концу сетевого кабеля. Идея заключается в том, что на конце каждой пары кабеля подключен стабилитрон на определенное напряжение. В данном случае для 4-х пар применено 4 стабилитрона
Напряжения каждого стабилитрона измеряются на аналоговых входах Ардуино Мини А3,А2,А1,А0 соответственно
При нажатии кнопки SW3 на дисплее появляется сообщение

При нажатии SW4 появляется сообщение
При нажатии SW5 соответственно пара 45 и при нажатии SW6 - пара 78. Это говорит об исправности всех 4-х пар кабеля. Если например пары 1-2 и 3-6 замыкают, то появляется сообщение
Когда например в паре 7-8 обрыв, то появляется сообщение

Когда жилы например в паре 7-8 перепутаны, то появляется сообщение

При определении расстояния до обрыва применяется наиболее простой емкостной метод. Измеряется частота генератора NE555 с погонной емкостью кабеля, записывается в память Ардуино, затем частота с подключенной оборванной парой. Индикатор выдает отношение частот. Поэтому для определения расстояния от пульта до обрыва к разъему RJ2 неодходимо подключить витую пару длиною 1м аналогичую проверяемому и нажать на кнопку SW7, записав это значени в память Ардуино. При этом на индикаторе появляется сообщение ОБРЫВ 1М. Затем подключить проверяемый кабель к разъему RJ2 - RJ5 в зависимости от номера неисправной пары. На индикаторе включается сообщение о расстоянии до обрыва. Подробнее на видео.
Тестер питается от 6хААА аккумуляторов общим напряжением 9В. Когда аккумулятор разряжается до 7В, на экране появляется сообщение АККУМУЛЯТОР РАЗРЯЖЕН. Питание включается кнопкой SW1, выключается автоматически через 5 минут после окончания измерений. Скетч для Ардуино выполнен в среде визуального программирования FLPROG.
Cкетч, прошивка, проект в FLPROG, перечень элементов, проект в Протеусе, чертеж печатной платы в EagleCAD с герберфайлами для заказа в архиве