Устройство предназачено для прозвонки до 40 проводов в многожильном кабеле и состоит из передатчика и приемника. Кроме основной функции - определения номеров проводов жгута или кабеля, в пробнике предусмотрен контроль состояния батарей питания приёмной и передающей частей устройства. Обюе части питаются от шести трёхгальванических элементов типоразмера ААА.
Схема передатчика состоит из 2-х микроконтроллеров Atmega 8 и 5-ти транэисторных сборок ULN2803, через которые подключаются маркированные провода тестируемого многожильного кабеля. Принцип работы заключается в том, что каждому номеру провода соответствует импулььс определенной длительности.
Когда напряжение аккумулятора понижается до 7В, светодиод D2 начинает подмигивать.
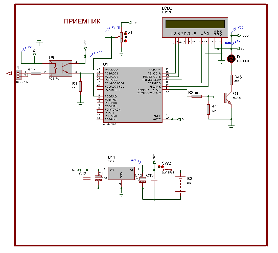
Cхема приемника состоит из микроконтроллера Atmega 8 и 16-ти символьного однострочногоLCD индикатора для отображения номера прозваниваемого провода в кабеле и индикации напряжения аккумуляторной батареи.
Принцип работы приемника заключается в том, что микропроцессор формирует определенное количество импульсов, которое зависит от номера прозваниваемого провода в кабеле. Это количество импульсов отображается на LCD дисплее. 
На осциллограмме для примера импульсы восьмото провода тестируемого кабеля.
Пользоваться прибором очень просто. С одной стороны прозваниваемого кабеля к нужным маркированным жилам подключаем цифровые выводы передатчика и общий, который можно подключить либо к экрану кабеля либо к цветной жиле что бы на другом конце кабеля было проще искать ее. С другой стороны подключает общий приемника, а входом поочередно касаемся каждой жилы кабеля и смотрим на индикатор. При распознавании приемником подаваемого сигнала от передатчика на индикатор будет выведено цифровое значение прозваниваемого провода.
Скачать проект в PROTEUS, перечень элеиентов, прошивки контроллеров передатчика и чертеж печатной платы передатчика в EagleCAD
Скачать прошивку контроллера приемника и чертеж печатной платы приемника в EagleCAD