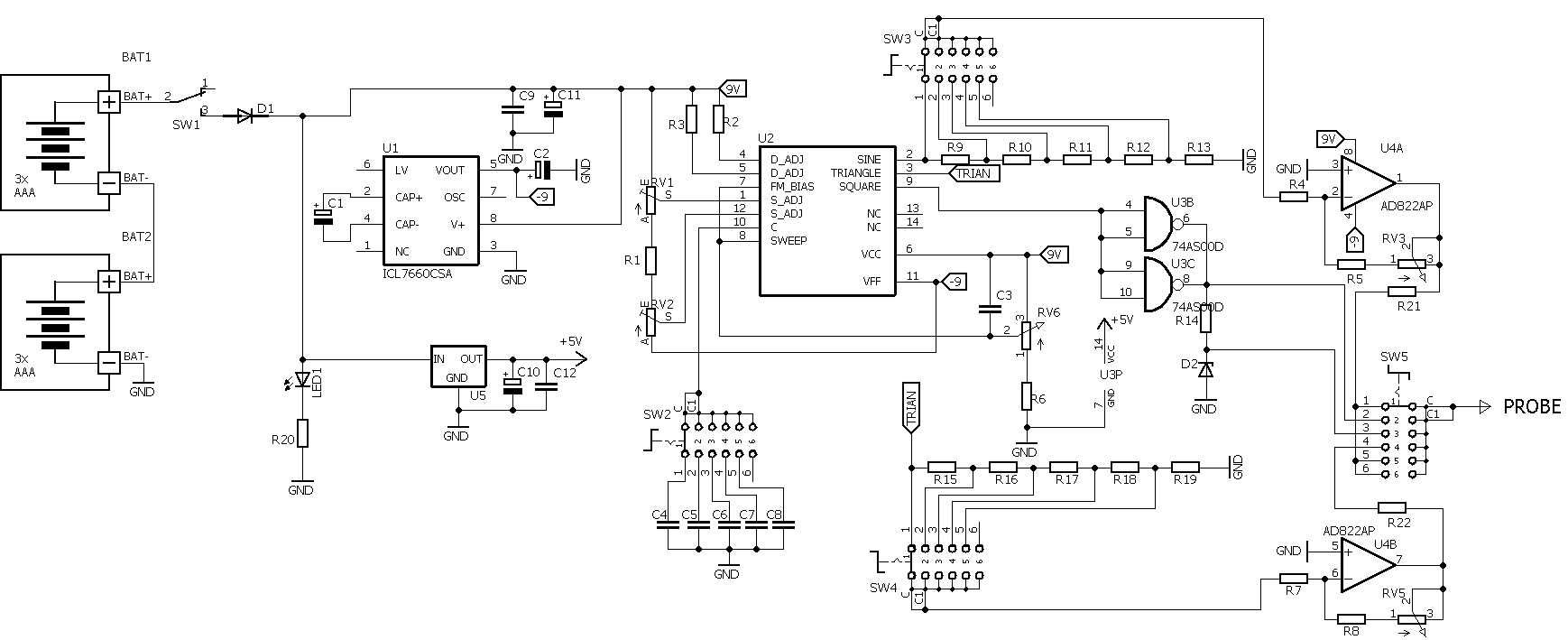
Генератор - щуп генерирует на выходе сигналы синусоидальной, прямоугольной и треугольной формы, в диапазоне частот 20Гц - 200кГц. Максимальный размах выходного сигнала синусоидальной и треугольной формы 4В. Установка частоты и размаха выходного сигнала производится грубо поворотными переключателями и плавно переменными резисторами.

Установка частоты грубо

20 - 200Гц, 200Гц - 2кГц,  2 - 20кГц, 20 - 100кГц, 100 -200кГц

Установка размаха выходных напряжений синусоидальной и треугольной  форм

0 - 500мВ, 500мВ - 1В, 1В - 2В, 2В -3В, 3В - 4В

 

Схема основана на микросхеме функционального генератора U2  типа XR8038. Подстроечными резисторами RV1, RV2 устанавливаются минимальные искажения сигналоа синусоидальной и прямоугольной формы. С выхода SIN сигнал синусоидальной формы поступает ена поворотный переключатель SW3, которым устанавливается грубо уровень выходного напряжения синусоидальной формы. С выхода поворотного переключателя напряжение синусоидальной формы поступает на операционный усилитель U4A. Переменным резистором RV3 плавно регулируется ууровень выходного напряжения синусоидальной формы. С выхода TRIANG сигнал треугольной формы поступает ена поворотный переключатель SW4, которым устанавливается грубо уровень выходного напряжения треугольной формы. С выхода поворотного переключателя напряжение треугольной формы поступает на операционный усилитель U4В. Переменным резистором RV5 плавно регулируется ууровень выходного напряжения треугольной формы.

С выхода SQUAR микросхемы U2 напряжение прямоугольной формы для формирования напряжения ТТЛ уровня 5В поступает на логическую микросхему U3 типа 74НС00. Ддя формирования ТТЛ уровня 3,3В к выходу микросхнемы U3 через резистор R14 подключен стабилитрон D2 с напряжением стабилизации 3,3В.

Форма напряжения на выходе щупа переключается поворотным переключателем SW5.

Питание устройства от 6-ти батарей ААА, оторые установлены в 2-х держателях по 3 батареи ААА в каждом. Это сделано для уменьшения габаритной высоты устройства. Для 2-х полярного питания микросхем U2 и U4 применен преобразователь полярности напряжения +9В в -9В на микросхеме U1 типа ICL7660 CSA. Для питания микросхемы U3 применяется стабилизатор напряжения U5 типа 78L05.

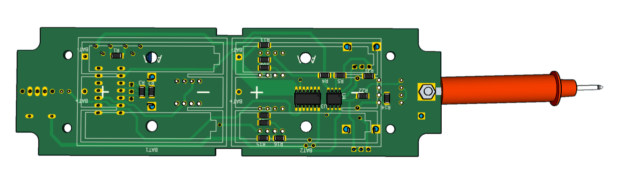
Устройство выполнено в пластиковом корпусе типа 1552D5BK размером 30х50х150мм.

Схема и чертеж печатной платы в EagleCAD, герберфайлы для заказа платы, перечень элементов pdf и проект в PROTEUS в архиве.

 

 

 




Написать коментарий