Устройство позволяет тестировать светодиоды с током до 50мА и стабилитроны с напряжением стабилизации от 2,5 до 40В и с током до 50мА а также рассчитать гасящий резистор при установленном значении входного напряжения и протекающего тока.
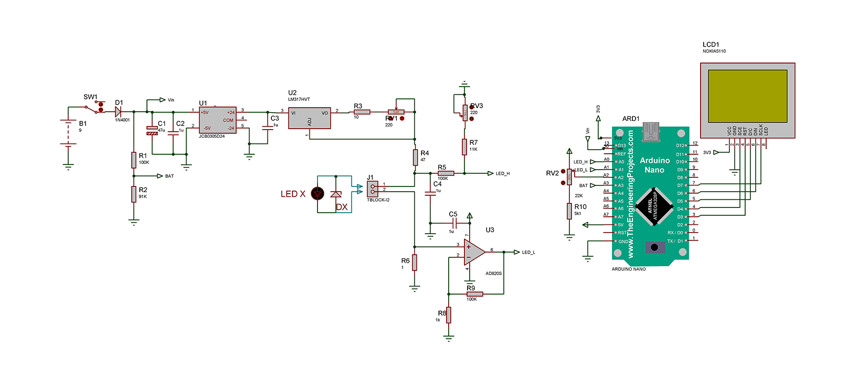
Устройство выполнено на Ардуино Нано. Питание от аккумулятора 9В. Для возможности тестирования стабилитронов с напряжением стабилизации до 40В применен DC-DC конвертор JCB0305D24 с 2-мя выходными напряжениями ±24В. При этом для получения выходного напряжения 48В выход -24В подключен к общему. Выход +24В подключен к регулируемому источнику тока на микросхеме LM317HVT. Прямой ток через проверяемый светодиод или стабилитрон устанавливается переменным резистором RV1 и измеряется на резисторе R6. Падение напряжения на этом резисторе усиливается операционным усилителем U3, выход которого подключен к анологовому входу А1 Ардуино для измерения прямого тока. Падение напряжения на светодиоде или стабилитроне через резистивный делитель R5,R7,RV3 поступает на аналоговый вход А0. Информация отображается на LCD дисплее NOKIA 5110.

Первая строка - падение прямого напряжения
Вторая строка - прямой ток,
Четвертая строка - входное напряжение, установленное переменным резистором RV2
Пятая и шестая строки - соответственно величина сопротивления и мощности гасящего резистора при установленном входном напряжении.
Если к тестеру не подключен ни светодиод ни стабилитрон, то появляется сообщение

Если напряжение аккумлятора падает до 7-ми вольт, на дисплее появляется сообщение " БАТАРЕЯ РАЗРЯЖЕНА ". Точность показания прямого падения напряжения устанавливается подстроечным резистором RV3. Скетч для Ардуино выполнен в среде визуального программирования FLPROG
Перечень элементов, чертеж печатной платы в EagleCAD с гербер файлами для заказа, проект в PROTEUS с прошивками hex и скетчами для Ардуино, проект в FLprog в архиве